您的位置:首页 >米优app >信息公开>校务公开>详细内容

截至2024年末发行的新增政府专项债券情况表

来源:财务处 发布时间:2025-07-16 16:08:49 浏览次数: 【字体:

1.截至2024年末发行的新增政府专项债券情况表

916ab1836fe04f0f9fdb6b55fc880fb5.png

202507161612591808.xlsx


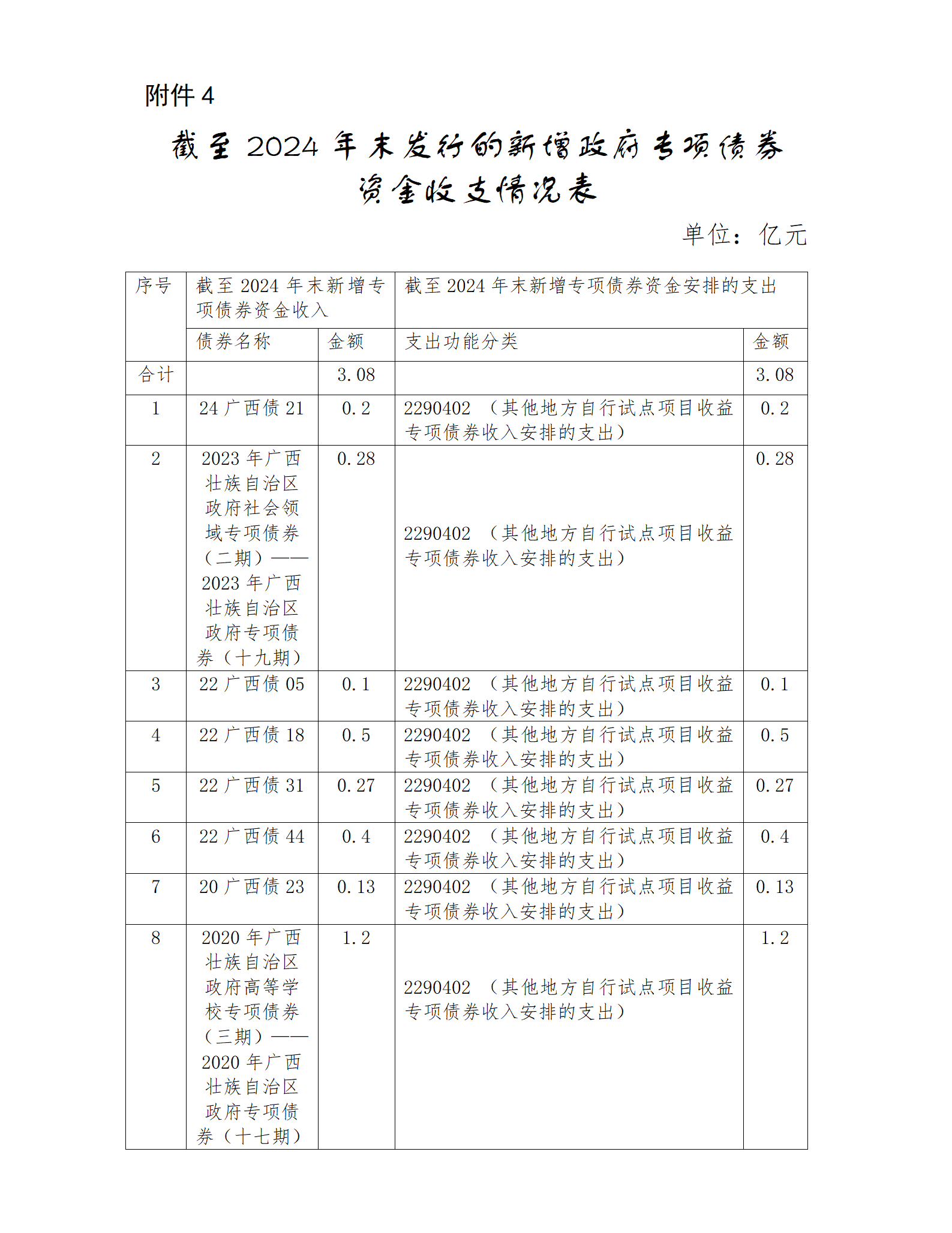
2.截至2024年末发行的新增政府专项债券资金收支情况表

d121a121613a40faa01d45287944b0e6.png

202507161613470917.docx


终审:gxxdxcb001
【打印正文】

相关信息

    Baidu
    map