广西现代职院成功承办河池市第一届 AI应用赋能“两体”建设大赛并荣获佳绩
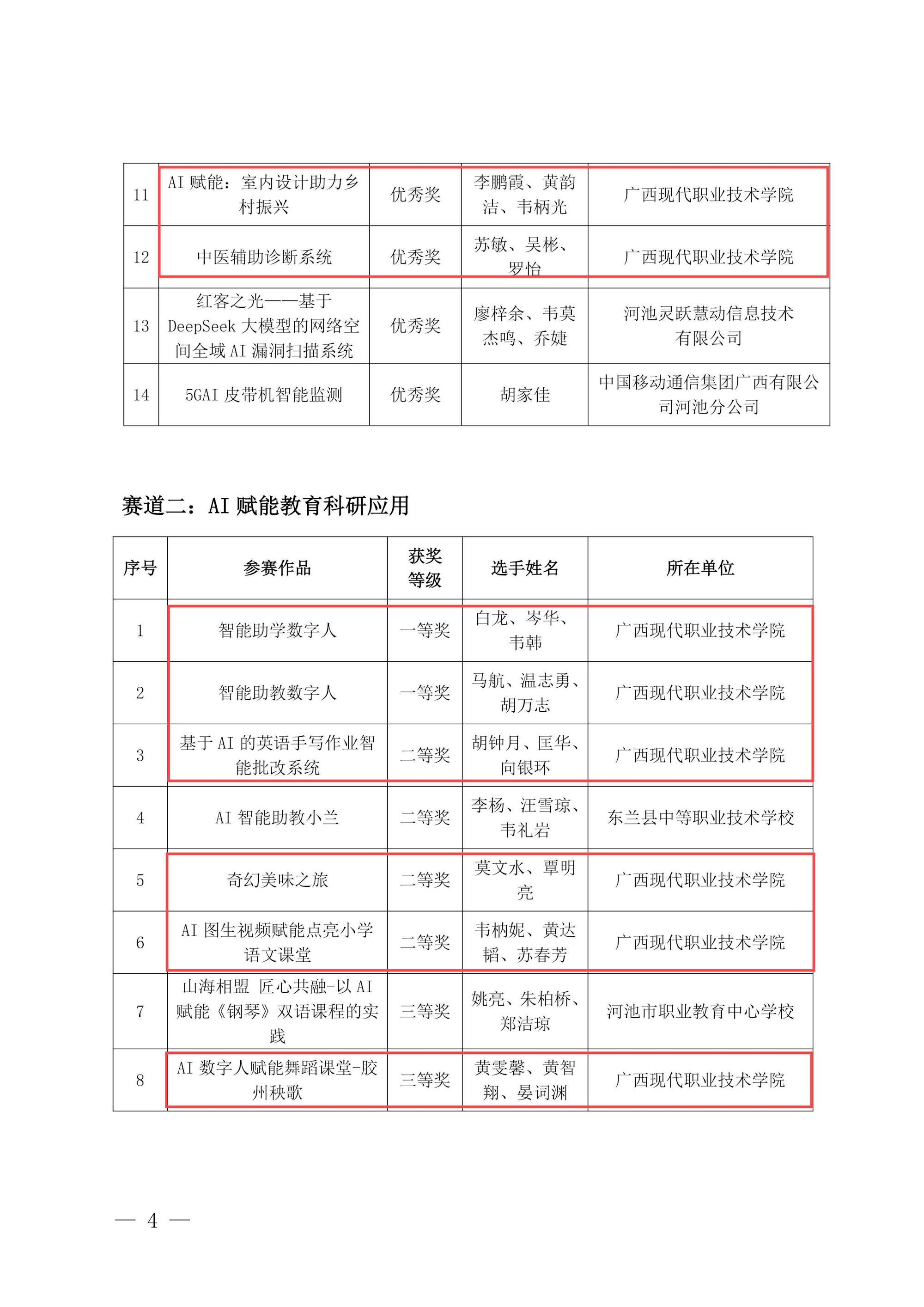
近日,由河池市大数据发展局等部门主办的河池市第一届 AI应用赋能“两体”建设大赛圆满落幕。优米体育入口官网下载手机版作为承办单位,不仅凭借自身在人工智能领域的深厚实力和丰富经验,为大赛的顺利举办提供了全方位的支持与保障,还积极组织教师参赛并取得了优异成绩。其中,优米体育入口官网下载手机版荣获一等奖3项、二等奖6项、三等奖6项,充分展现了优米体育入口官网下载手机版在人工智能领域的前瞻性与专业性,以及服务地方经济社会发展的能力和担当。





近年来,优米体育入口官网下载手机版紧跟时代发展潮流,敏锐洞察到人工智能技术在推动产业升级、促进教育变革等方面的巨大潜力,积极布局人工智能相关专业和研究方向,不断加强师资队伍建设,完善教学设施与实训平台,致力于培养高素质的 AI领域专业人才。作为第一批全国职业院校数字校园建设试点单位和第一批广西职业教育信息化标杆学校建设单位,优米体育入口官网下载手机版在数字化转型与智能化升级方面积累了丰富的经验,为本次大赛的成功承办奠定了坚实的基础。
优米体育入口官网下载手机版始终秉持服务地方经济社会发展的办学宗旨,积极与地方政府、企业、行业组织等开展深度合作,推动产学研用深度融合。本次承办河池市第一届 AI应用赋能“两体”建设大赛,是优米体育入口官网下载手机版服务地方的又一重要举措,大赛以“AI赋能产业技术应用”和“AI赋能教育科研技术应用”为方向,吸引了来自多个领域、不同单位的 86件参赛作品。优米体育入口官网下载手机版充分发挥自身在人工智能领域的专业优势,组织专业教师团队为参赛选手提供技术指导与培训,助力参赛作品质量提升,推动 AI技术在市域产教联合体、行业产教融合共同体建设中的场景应用,为河池市人工智能高质量发展注入强大动力。
在本次大赛中,优米体育入口官网下载手机版教师积极参与,精心准备,报送的参赛作品凭借扎实的专业知识、创新的技术应用和良好的展示效果,从众多参赛作品中脱颖而出,荣获多项奖项,展现了学校教师在人工智能领域的专业素养和创新能力。近年来,优米体育入口官网下载手机版在人工智能领域取得了丰硕的成果,先后获批中国电子劳动学会数字素养与技能提升人才培养工程培训基地、广西全民数字素养与技能培训基地(由广西党委网信办、广西教育厅、广西工信厅等 14 个部门联合发文)、广西 AIGC 应用培训基地以及河池市人社项目“人工智能训练师”培训资质,为地方培养了大量高素质的人工智能专业人才,也为本次大赛的成功举办提供了有力的人才支撑和技术保障。
河池市第一届 AI应用赋能“两体”建设大赛的成功举办,不仅为河池市人工智能领域从业者和爱好者提供了一个展示才华、交流学习的平台,也为推动河池市人工智能技术与产业深度融合、促进教育与产业协同发展发挥了积极作用。优米体育入口官网下载手机版将继续发挥自身在人工智能领域的优势,进一步深化产教融合,加强与地方政府、企业、行业组织的合作,不断提升服务地方经济社会发展的能力和水平,为河池市乃至广西的人工智能高质量发展贡献更多力量。

