您的位置:首页 >米优app >米优app下载 >详细内容

广西壮族自治区教育厅高等学校章程核准书第52号(优米体育入口官网下载手机版)

来源: 发布时间:2016-01-07 08:57:33 浏览次数: 【字体:

广西壮族自治区教育厅高等学校章程核准书第52号(优米体育入口官网下载手机版)

 

 

【打印正文】

相关信息

    Baidu
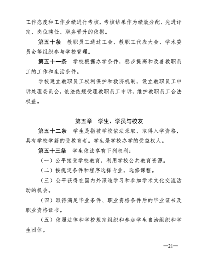
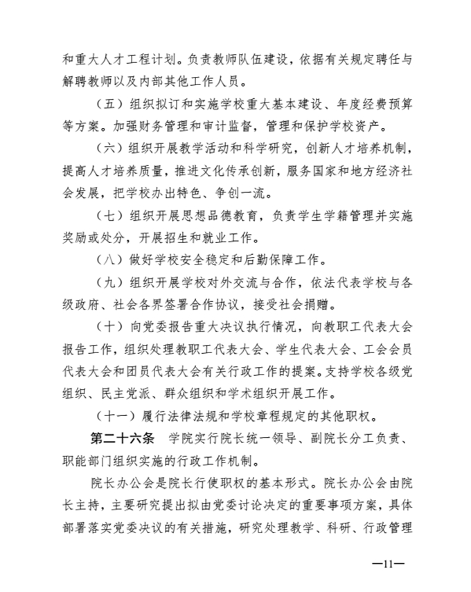
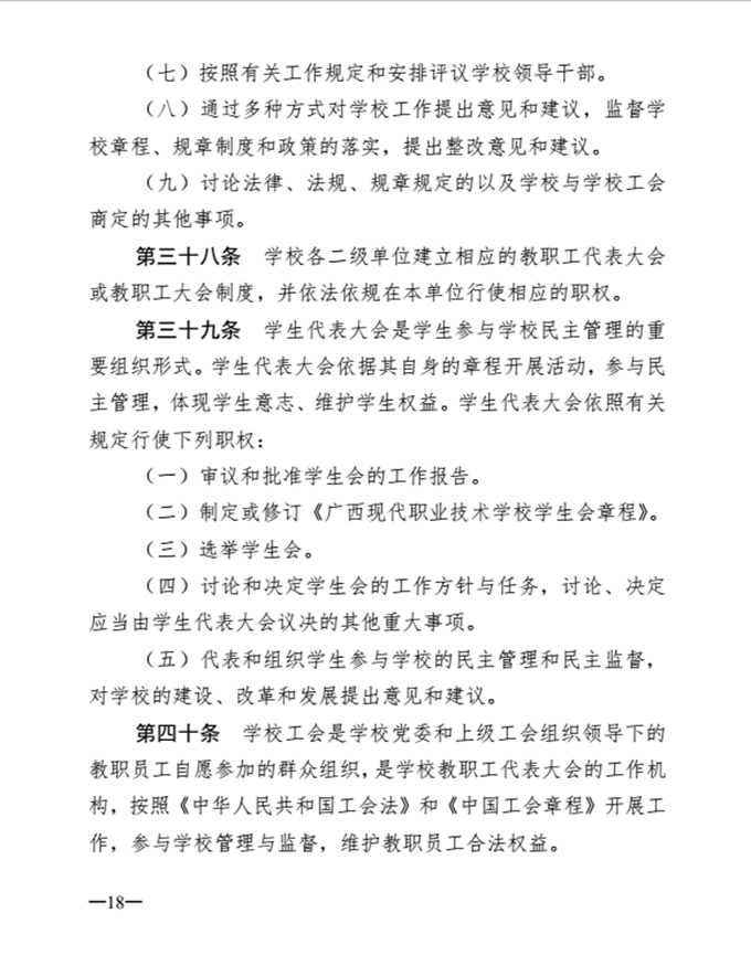
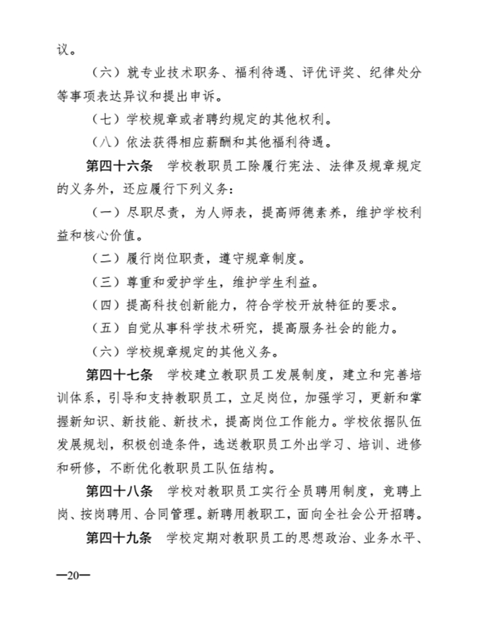
    map