站群导航
主站
优米体育入口官网下载手机版
职能部门
招生处
保卫处
就业处
团委
学生工作处
组织人事处
后勤管理处
教务科研处
综合处(职教集团、国交处)
继续教育学院
图书馆
纪检监察办
优米网官方App
教师教育学院
机电工程学院
建筑工程学院
马克思主义学院
体育与艺术学院
智能冶金学院
人工智能学院
商学院
国防学院
创新创业学院
其它
智慧校园
心理测试
国家级教学成果奖申报
粽子产业学院
30周年校庆网
|
智慧校园
|
网上办事服务大厅
|
支持IPv6
全站群
网站首页
米优app下载安装免费
米优软件
米优app下载安装官网
米优app下载安装官方
校歌(共筑明天更辉煌)
米优app官方下载安卓
米优app
学校新闻
米优app下载安装
米优app下载
系部动态
媒体关注
信息公开
党政教辅
党群行政教辅部门
优米网官方App
教学单位
优米系统app怎么下载
招生信息
就业服务
校园文化
印象校园
学生社团
电子图书
数字期刊
职教集团
米优app官方下载
质量管理
清廉学校建设
寿源粽宣传专栏
新时代文明实践中心
学习宣传贯彻党的二十届四中全会精神
双高建设
人才引进
项目验收
米优app官方下载安装
民族文化传承创新职业教育基地项目
智能制造示范特色专业群及实训基地
思政资源库
教育智慧平台
智能冶金工业虚拟仿真实训基地
临时
30周年校庆
您的位置:
首页
>
米优app
>
米优app下载
>
详细内容
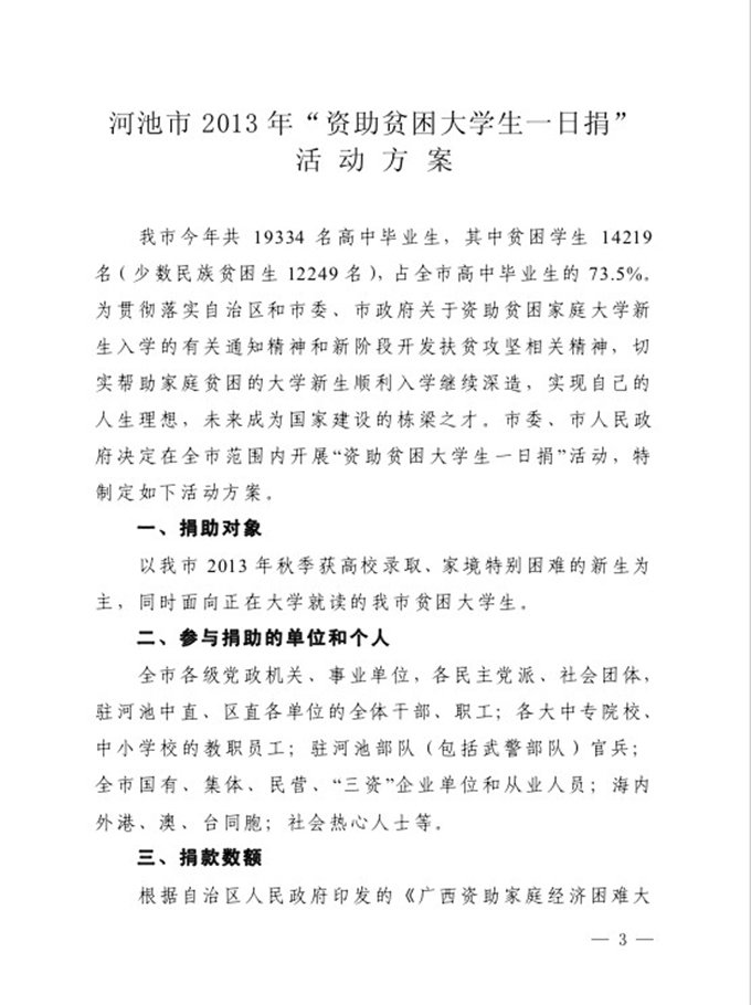
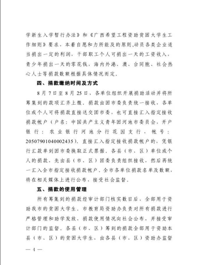
关于印发《河池市2013年“资助贫困大学生一日捐”活动方案》的通知
来源:
发布时间:2013-08-07 10:33:01
浏览次数:
次
【字体:
小
大
】
【打印正文】
相关信息
map